Để quản lý dự án hiệu quả, nhà lãnh đạo cần nhìn thấy toàn cảnh quy trình và các mối quan hệ giữa công việc. Sơ đồ PERT chính là phương pháp giúp chuyển dữ liệu phức tạp thành bản đồ trực quan, hỗ trợ ra quyết định nhanh, giảm chậm trễ và nâng cao hiệu suất đội nhóm.

1. Sơ đồ PERT là gì?
Sơ đồ PERT (Program Evaluation and Review Technique) là một biểu đồ mạng lưới thể hiện trình tự và mối quan hệ phụ thuộc giữa các công việc trong dự án. Thay vì chỉ ghi chép thủ công bằng bảng tính hay danh sách công việc, sơ đồ PERT giúp bạn nhìn toàn cảnh dự án dưới dạng các nút (công việc) và mũi tên (mối quan hệ) - từ đó xác định được nhiệm vụ nào quan trọng nhất, nhiệm vụ nào có thể linh hoạt về thời gian.
Sơ đồ PERT dựa trên ba ước lượng thời gian cho mỗi công việc:
- Thời gian tối (Optimistic time - O): thời gian ngắn nhất có thể hoàn thành
- Thời gian trung bình (Most likely time - M): thời gian trung bình, phản ánh thực tế nhất
- Thời gian tối đa (Pessimistic time - P): thời gian dài nhất nếu gặp rủi ro

Từ ba giá trị này, nhà quản lý có thể tính thời gian dự kiến theo công thức:
Thời gian dự kiến = (O + 4*M + P) / 6
Sơ đồ PERT đặc biệt hữu ích trong các dự án:
- Có nhiều công việc song song và phụ thuộc lẫn nhau
- Cần ước tính thời gian hoàn thành linh hoạt, đặc biệt trong giai đoạn đầu khi thông tin còn chưa đầy đủ
- Bao gồm nhiều bộ phận, phòng ban hoặc đối tác cùng tham gia, ví dụ: xây dựng phần mềm, tổ chức sự kiện, sản xuất chuỗi sản phẩm, chiến dịch truyền thông
Với quy mô nhỏ, bạn có thể quản lý bằng checklist hoặc sơ đồ Gantt, nhưng với dự án phức tạp, sơ đồ PERT mang lại cái nhìn tổng thể, chính xác và khoa học hơn.
Sơ đồ PERT là công cụ định hướng toàn bộ quá trình thực hiện dự án, giúp nhà quản lý không đơn thuần chỉ theo dõi tiến độ mà còn chủ động kiểm soát và điều phối các giai đoạn để đảm bảo dự án hoàn thành đúng mục tiêu và thời hạn đã cam kết.
2. Lợi ích khi sử dụng sơ đồ PERT
Để quản lý dự án hiệu quả và hạn chế rủi ro, người làm quản lý cần có một công cụ hỗ trợ lập kế hoạch, theo dõi và kiểm soát tiến độ một cách khoa học và sơ đồ PERT chính là lựa chọn lý tưởng giúp bạn thực hiện điều đó.
- Lập kế hoạch dự án khoa học và có hệ thống: Sơ đồ PERT giúp người quản lý hiểu rõ trình tự và mối quan hệ giữa các công việc, từ đó xây dựng kế hoạch một cách logic, tránh bỏ sót nhiệm vụ quan trọng. Thay vì liệt kê công việc một cách rời rạc, sơ đồ PERT buộc bạn phải xác định chính xác công việc nào phụ thuộc vào công việc nào, và thời điểm tối ưu để bắt đầu từng giai đoạn.
- Ước tính chính xác thời gian hoàn thành dự án: Hỗ trợ dự đoán thời gian hoàn thành dự án dựa trên các ước lượng thực tế. Nhờ công thức PERT [(O + 4M + P) / 6], người quản lý có thể tính ra thời gian trung bình hợp lý, cân bằng giữa lạc quan và rủi ro.
- Phân tích rủi ro và nhận diện sớm: Sơ đồ PERT cho phép bạn xác định các điểm rủi ro tiềm ẩn (bottlenecks) ngay từ khi lập kế hoạch.
- Theo dõi và kiểm soát tiến độ dự án hiệu quả hơn: Sơ đồ PERT không đơn giản chỉ hữu ích ở giai đoạn lập kế hoạch, mà còn là công cụ theo dõi tiến độ trong suốt vòng đời dự án. Khi dự án bắt đầu, bạn có thể so sánh tiến độ thực tế với sơ đồ gốc, dễ dàng phát hiện công việc nào đang chậm hoặc vượt kế hoạch.
- Cải thiện khả năng phối hợp và giao tiếp trong nhóm: PERT giúp các thành viên hiểu rõ vai trò của nhau. Khi mọi người nhìn thấy toàn bộ mạng lưới công việc, họ biết rõ ai đang phụ thuộc vào mình và ai mình đang hỗ trợ.
- Tăng tính minh bạch và khả năng ra quyết định của nhà quản trị: Sơ đồ PERT cung cấp toàn thể quá trình, cho phép bạn xem rõ các chuỗi công việc, nguồn lực và ảnh hưởng của từng sự thay đổi nhỏ đến toàn bộ dự án.
Sơ đồ PERT là phương pháp tư duy đặc trưng của người quản lý dự án chuyên nghiệp. Nó giúp bạn hiểu rõ tiến độ, phân bổ nguồn lực hợp lý, nhận diện rủi ro sớm và giữ cho dự án luôn đi đúng hướng.
Excel giúp bạn quản lý tiến độ cơ bản, nhưng khi nhóm làm việc lớn hơn hoặc dự án phức tạp hơn, bạn cần một công cụ tự động, đồng bộ và thông minh hơn. iPOS HRM giúp:
- Giao việc - theo dõi tiến độ - cập nhật trạng thái thời gian thực
- Quản lý nhân sự, KPI, chấm công và lương thưởng cùng một nơi
- Báo cáo trực quan giúp lãnh đạo kiểm soát toàn bộ quy trình
Đăng ký ngay hôm nay để nhận ưu đãi đặc biệt dành riêng cho doanh nghiệp mới!

3. 4 yếu tố chính trong sơ PERT
3.1. Sự kiện
Sự kiện là một trạng thái, một thời điểm hoặc kết quả cụ thể đạt được trong quá trình thực hiện dự án.
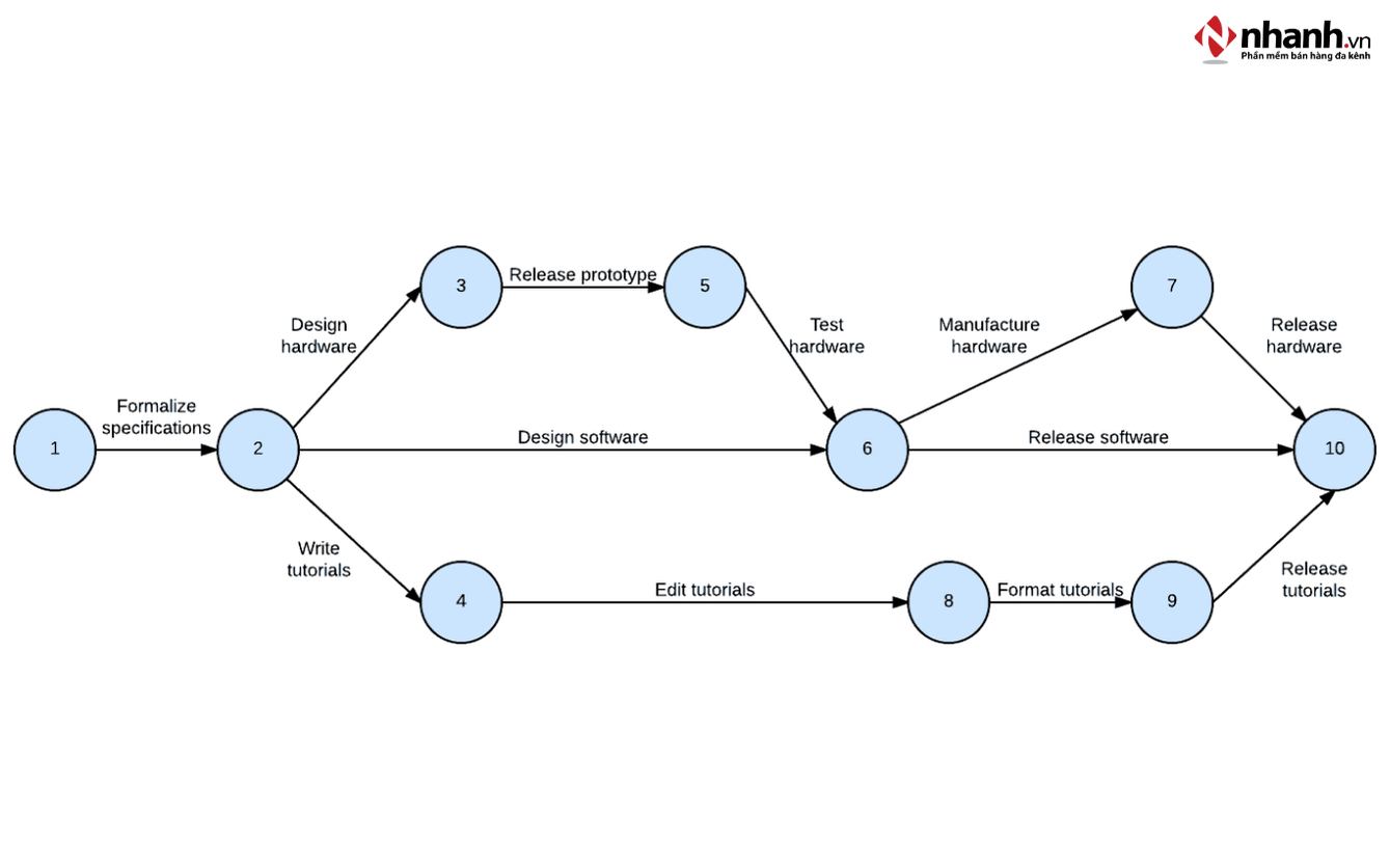
Trong sơ đồ, các sự kiện được thể hiện bằng hình tròn (hoặc nút) và được đánh số thứ tự để biểu diễn mối quan hệ logic giữa các công việc.
Mỗi sự kiện có thể là:
- Điểm bắt đầu của dự án - nơi tất cả các công việc được khởi động
- Mốc kết thúc của một công việc quan trọng
- Thời điểm hoàn thành một giai đoạn trung gian
- Hoặc sự kiện kết thúc toàn bộ dự án
Điểm đặc biệt của biểu đồ PERT là nó không chỉ mô tả công việc, mà còn nhấn mạnh trạng thái chuyển giao giữa các công việc. Khi một sự kiện diễn ra, nó thể hiện rằng một hoặc nhiều nhiệm vụ đã hoàn tất và sẵn sàng cho bước tiếp theo.
Xem thêm: Hệ thống thông tin marketing là gì? Vai trò của nó như thế nào?
3.2. Công việc
Mỗi công việc là một bước tiến quan trọng giúp dự án chuyển từ sự kiện này sang sự kiện tiếp theo. Việc hiểu rõ cách biểu diễn và quản lý các công việc trong PERT sẽ giúp nhà quản lý kiểm soát tiến độ, nguồn lực và rủi ro một cách chính xác hơn.
Trong sơ đồ PERT, công việc được thể hiện bằng đường nối (mũi tên) giữa hai sự kiện.
- Đầu mũi tên: biểu thị điểm bắt đầu của công việc (sự kiện trước)
- Đuôi mũi tên: biểu thị điểm kết thúc của công việc (sự kiện sau)
- Chiều dài hoặc ký hiệu trên mũi tên: thể hiện thời gian dự kiến hoàn thành công việc đó
Mỗi công việc trong sơ đồ không tồn tại độc lập, mà luôn phụ thuộc vào một hoặc nhiều công việc khác. Chính vì vậy, PERT giúp người quản lý nhìn rõ mối liên kết giữa các nhiệm vụ, tránh tình trạng làm trùng hay bỏ sót những việc quan trọng.
Tùy vào tính chất dự án, các công việc trong PERT có thể được phân loại thành hai nhóm chính:
- Công việc thực (Real Activity)
- Công việc ảo (Dummy Activity)
Nhờ sự kết hợp giữa hai loại này, biểu đồ PERT có thể mô tả chính xác và khoa học toàn bộ luồng công việc, ngay cả khi dự án có hàng trăm đầu việc phức tạp.

3.3. Thời gian lưu trữ
Thời gian lưu trữ là khoảng thời gian mà một công việc có thể bị trì hoãn mà không làm ảnh hưởng đến tiến độ chung của dự án.
Mỗi công việc trong sơ đồ PERT có thể có hoặc không có khoảng thời gian lưu trữ, tùy thuộc vào vị trí của nó trong mạng lưới công việc.
- Nếu một công việc nằm ngoài đường găng (Critical Path), nó sẽ có một khoảng thời gian dự trữ nhất định.
- Ngược lại, các công việc nằm trên đường găng thường không có thời gian lưu trữ, vì bất kỳ sự chậm trễ nào đều kéo theo sự chậm trễ toàn bộ dự án.
Việc xác định chính xác thời gian lưu trữ giúp người quản lý có thể chủ động điều phối nguồn lực, giảm áp lực thời gian và xử lý linh hoạt khi rủi ro xảy ra.
Trong sơ đồ PERT, thời gian lưu trữ được chia làm hai loại chính:
- Thời gian lưu trữ toàn phần (Total Float): Tổng thời gian mà một công việc có thể bị trì hoãn mà không làm thay đổi thời điểm hoàn thành dự án.
- Thời gian lưu trữ tự do (Free Float): Khoảng thời gian một công việc có thể bị trì hoãn mà không ảnh hưởng đến công việc kế tiếp.
Hai khái niệm này giúp người quản lý có góc nhìn đa chiều hơn khi lập kế hoạch vừa đảm bảo tiến độ tổng thể, vừa linh hoạt trong điều phối thực tế.
Để xác định thời gian lưu trữ trong sơ đồ PERT, bạn có thể dựa trên công thức:
Thời gian lưu trữ = Thời gian kết thúc muộn nhất - Thời gian kết thúc sớm nhất
Trong đó:
- Thời gian kết thúc sớm nhất (Early Finish - EF): Thời điểm sớm nhất mà công việc có thể hoàn thành nếu không bị chậm
- Thời gian kết thúc muộn nhất (Late Finish - LF): Thời điểm muộn nhất mà công việc có thể hoàn thành mà vẫn không làm ảnh hưởng đến dự án
Nếu kết quả bằng 0, công việc đó nằm trên đường găng nghĩa là không được phép chậm dù chỉ 1 giờ.
Ngược lại, nếu kết quả > 0, người quản lý có thể tận dụng khoảng đệm này để sắp xếp nhân sự, thiết bị hoặc ngân sách hợp lý hơn.

Trong sơ đồ PERT, thời gian lưu trữ không đơn thuần chỉ là một con số kỹ thuật mà còn là chỉ báo quản trị thông minh, thể hiện khả năng nhìn xa và sắp xếp linh hoạt của người làm quản lý dự án.
Khi hiểu và vận dụng đúng, bạn sẽ luôn chủ động trước mọi rủi ro tiến độ, giúp dự án vận hành trơn tru và đội ngũ làm việc trong tâm thế thoải mái, hiệu quả hơn.
3.4. Đường găng
Đường găng là chuỗi các công việc quan trọng nhất trong sơ đồ PERT, có thời gian thực hiện dài nhất và không có thời gian lưu trữ (Slack Time = 0).
Nói cách khác, nếu một công việc trên đường găng bị chậm, toàn bộ dự án sẽ bị chậm theo tương ứng.
Mỗi sơ đồ PERT thường có ít nhất một đường găng, đôi khi có nhiều hơn nếu các chuỗi công việc có thời gian bằng nhau.
Để xác định đường găng, người quản lý cần tính toán thời gian sớm nhất (Early Start/Finish) và thời gian muộn nhất (Late Start/Finish) cho từng công việc, sau đó so sánh:
Đường găng = Chuỗi công việc có tổng thời gian dài nhất và Slack Time = 0
Cụ thể gồm các bước:
- Liệt kê tất cả các công việc và thời gian hoàn thành dự kiến.
- Xác định mối quan hệ phụ thuộc giữa các công việc.
- Tính thời gian sớm nhất mà mỗi công việc có thể bắt đầu (Early Start - ES) và kết thúc (Early Finish - EF).
- Tính thời gian muộn nhất mà công việc có thể bắt đầu (Late Start - LS) và kết thúc (Late Finish - LF) mà không làm chậm dự án.
- So sánh LS - ES hoặc LF - EF. Nếu kết quả bằng 0, công việc đó nằm trên đường găng.

Công việc nào có Slack Time > 0 nằm ngoài đường găng, tức có thể linh hoạt điều chỉnh.
Công việc nào có Slack Time = 0 nằm trên đường găng, cần được giám sát chặt chẽ.
Nắm vững đường găng giúp nhà quản lý tập trung đúng trọng tâm, tối ưu nguồn lực và đảm bảo mọi đầu việc diễn ra đúng nhịp độ.
Bởi lẽ, một dự án thành công không chỉ nằm ở việc làm hết, mà là làm đúng việc, đúng thời điểm, đúng thứ tự và đó chính là điều mà đường găng giúp bạn thực hiện hiệu quả nhất.
4. Hướng dẫn vẽ sơ đồ PERT trong quản lý dự án
Bước 1 - Liệt kê toàn bộ công việc cần thực hiện
Trước khi vẽ bất kỳ sơ đồ nào, bạn cần hiểu rõ những công việc phải làm trong dự án. Đây là bước nền tảng giúp sơ đồ PERT chính xác và có tính ứng dụng cao.
- Ghi lại tất cả các công việc chính và phụ, từ khâu khởi động đến khi bàn giao
- Mỗi công việc nên được mô tả ngắn gọn, rõ ràng, thể hiện được mục tiêu và kết quả cần đạt được
- Nếu dự án lớn, hãy chia nhỏ thành các cụm công việc (Work Package) để dễ quản lý
Việc liệt kê đầy đủ giúp bạn không bỏ sót bất kỳ đầu việc nào, tránh những rủi ro phát sinh về sau.
Bước 2 - Xác định mối quan hệ phụ thuộc giữa các công việc
Sau khi đã có danh sách công việc, bạn cần xác định trình tự thực hiện và mối quan hệ phụ thuộc giữa chúng.
- Công việc nào phải hoàn thành trước khi công việc khác bắt đầu?
- Công việc nào có thể thực hiện song song?
- Có công việc nào phụ thuộc vào nhiều nhiệm vụ khác nhau không?
Đây chính là bước quan trọng để đảm bảo sơ đồ PERT phản ánh đúng dòng chảy logic của dự án.
Khi bạn nắm rõ mối liên kết này, việc vẽ sơ đồ sẽ trở nên rõ ràng và mạch lạc hơn.

Bước 3 - Vẽ sơ đồ PERT với các mốc sự kiện và mũi tên công việc
Đến đây, bạn bắt đầu chuyển dữ liệu thành sơ đồ trực quan.
- Xác định các sự kiện (Event):
- Dùng hình tròn hoặc hình ellipse để biểu diễn
- Sự kiện đầu tiên là điểm bắt đầu của dự án (số 1)
- Sự kiện cuối cùng là kết thúc dự án (số n)
- Thêm các công việc (Activity):
- Dùng mũi tên có hướng nối giữa hai sự kiện
- Mỗi mũi tên biểu thị một nhiệm vụ cụ thể, đi kèm thời gian dự kiến (tính bằng ngày, giờ hoặc tuần)
- Nếu có công việc ảo (dummy), biểu diễn bằng mũi tên đứt nét để thể hiện mối quan hệ phụ thuộc mà không mất thời gian
- Đảm bảo tính logic:
- Mọi công việc phải bắt đầu sau khi sự kiện trước đó hoàn thành
- Không có vòng lặp hoặc đường đi sai hướng

Gợi ý công cụ vẽ: Bạn có thể sử dụng các phần mềm như Lucidchart, Draw.io, EdrawMax, hay Microsoft Visio. Ngoài ra, với các dự án nhỏ, Excel hoặc Google Sheets cũng hoàn toàn đủ dùng.
Bước 4 - Tính toán thời gian dự kiến cho từng công việc
Một trong những điểm đặc biệt của biểu đồ PERT là khả năng dự báo thời gian chính xác dựa trên ba ước lượng thời gian:
- O (Optimistic time): Thời gian ngắn nhất có thể nếu mọi thứ thuận lợi
- M (Most likely time): Thời gian trung bình hoặc thường gặp nhất
- P (Pessimistic time): Thời gian dài nhất nếu gặp rủi ro hoặc trở ngại
Công thức tính thời gian dự kiến cho mỗi công việc là: Thời gian dự kiến (TE) = (O + 4M + P) / 6
Việc tính toán này giúp nhà quản lý đưa ra kế hoạch thực tế hơn, giảm thiểu khả năng chậm tiến độ do ước lượng chủ quan.
Bước 5 - Xác định đường găng (Critical Path)
Sau khi hoàn thiện các bước trên, bạn cần xác định đường găng - chuỗi công việc dài nhất quyết định tổng thời gian của dự án.
Các công việc trên đường găng không có thời gian lưu trữ (Float = 0), vì vậy nếu một công việc bị chậm, toàn bộ dự án sẽ trễ theo.
Việc nhận diện đường găng giúp bạn:
- Biết nên tập trung theo dõi công việc nào nhiều nhất
- Phân bổ nhân sự ưu tiên cho các nhiệm vụ quan trọng
- Chủ động điều chỉnh kế hoạch khi có rủi ro phát sinh

Chỉ cần một giai đoạn trong chuỗi này chậm, toàn bộ dự án sẽ phải lùi ngày khai trương. Nhờ theo dõi sát sao đường găng mỗi ngày, tôi có thể phát hiện sớm vấn đề và phân bổ thêm nhân sự kịp thời để giữ tiến độ.
Bước 6 - Kiểm tra và hoàn thiện sơ đồ
Khi đã hoàn thành sơ đồ, hãy rà soát lại toàn bộ các mối quan hệ, thời gian và thứ tự công việc để đảm bảo tính hợp lý.
Một sơ đồ PERT tốt phải:
- Có luồng đi rõ ràng từ trái sang phải
- Thể hiện mối quan hệ phụ thuộc chính xác
- Không trùng lặp hoặc bỏ sót công việc
- Có ghi chú thời gian dự kiến rõ ràng cho từng nhiệm vụ.
Sau cùng, bạn có thể gắn sơ đồ PERT vào kế hoạch quản lý dự án để làm công cụ theo dõi thực tế - cập nhật tiến độ, điều chỉnh thời gian và báo cáo hiệu quả cho cấp trên.
Vẽ sơ đồ PERT trong quản lý dự án không đơn thuần chỉ là thao tác kỹ thuật mà còn là quy trình tư duy hệ thống, giúp bạn nhìn nhận rõ mối quan hệ giữa các nhiệm vụ, thời gian và rủi ro.
5. Lưu ý khi vẽ sơ đồ PERT
Dù sơ đồ PERT (Program Evaluation and Review Technique) là một công cụ quản lý dự án mạnh mẽ, nhưng để vẽ đúng và khai thác hiệu quả, người quản lý cần hiểu rõ các nguyên tắc cơ bản cũng như những sai sót thường gặp.
Một sơ đồ PERT chỉ thực sự có giá trị khi nó phản ánh chính xác thứ tự công việc, mối quan hệ phụ thuộc và thời gian dự kiến, đồng thời có thể cập nhật linh hoạt trong suốt quá trình triển khai.
- Phân chia dự án thành các công việc và sự kiện rõ ràng
- Xác định mối quan hệ phụ thuộc một cách chính xác
- Phân biệt rõ giữa sự kiện (không tốn thời gian thực hiện) và công việc (cần thời gian hoàn thành).
- Áp dụng phương pháp ước tính thời gian phù hợp, đảm bảo tính chính xác và khả thi.
- Xem xét các yếu tố ảnh hưởng đến thời gian thực hiện như mức độ phức tạp của công việc, năng lực nhân sự, điều kiện thực tế và các rủi ro có thể phát sinh.
- Xác định mối quan hệ phụ thuộc giữa các công việc bằng cách liên kết chúng thông qua các mũi tên thể hiện trình tự thực hiện.
- Sử dụng phần mềm hoặc công cụ vẽ sơ đồ PERT online để tạo biểu đồ trực quan, dễ đọc và dễ phân tích.
- Kiểm tra và đảm bảo tính logic của toàn bộ sơ đồ

Một sơ đồ PERT vẽ đúng giúp bạn nắm được tiến độ tổng thể và trở thành công cụ chiến lược để dự đoán, điều phối và kiểm soát toàn bộ dự án.
Khi bạn chú trọng đến những lưu ý nhỏ như phân tách rõ công việc, ước lượng thực tế, theo dõi đường găng và cập nhật thường xuyên, sơ đồ PERT sẽ không đơn giản chỉ là bản vẽ, mà là một sự thành công của dự án.
6. So sánh sơ đồ PERT và sơ đồ Gantt
Khi nói đến quản lý tiến độ dự án, hai công cụ thường được sử dụng nhiều nhất chính là sơ đồ PERT (Program Evaluation and Review Technique) và sơ đồ Gantt (Gantt Chart).
Cả hai đều giúp người quản lý lập kế hoạch, theo dõi và kiểm soát tiến độ, nhưng lại khác nhau ở cách thể hiện, mức độ chi tiết và mục đích sử dụng.
- Sơ đồ PERT: Là mô hình biểu diễn mối quan hệ logic giữa các công việc trong dự án thông qua các nút (sự kiện) và mũi tên (công việc). PERT tập trung vào thời gian ước lượng và trình tự thực hiện công việc, giúp người quản lý xác định đường găng (Critical Path) và dự đoán thời gian hoàn thành dự án.
- Sơ đồ Gantt: Là biểu đồ dạng thanh ngang, thể hiện thời gian bắt đầu, kết thúc và độ dài của từng công việc trên cùng một trục thời gian. Sơ đồ Gantt giúp theo dõi tiến độ thực tế so với kế hoạch và là công cụ phổ biến trong các phần mềm quản lý dự án như Microsoft Project, Asana hay Trello.
| Tiêu chí | Sơ đồ PERT | Sơ đồ Gantt |
| Mục đích chính | Lập kế hoạch, ước lượng thời gian, xác định đường găng và mối quan hệ giữa các công việc. | Theo dõi tiến độ, phân bổ thời gian và trực quan hóa toàn bộ lịch trình dự án. |
| Hình thức thể hiện | Biểu đồ dạng mạng lưới với các nút và mũi tên thể hiện sự phụ thuộc giữa các công việc. | Biểu đồ thanh ngang, thể hiện thời gian bắt đầu - kết thúc của từng công việc. |
| Trọng tâm | Phân tích logic, phụ thuộc và rủi ro. | Quản lý thời gian, theo dõi tiến độ. |
| Thời gian ước lượng | Có ba mốc thời gian: lạc quan, bi quan, khả dĩ nhất. | Chỉ thể hiện thời gian bắt đầu và kết thúc. |
| Xác định đường găng | Có thể xác định rõ đường găng (Critical Path). | Không hiển thị trực tiếp đường găng. |
| Mức độ linh hoạt | Cao - dễ cập nhật và mô phỏng thay đổi. | Trung bình – cần điều chỉnh thủ công khi lịch trình thay đổi. |
| Mức độ chi tiết | Thích hợp cho dự án phức tạp, có nhiều giai đoạn phụ thuộc lẫn nhau. | Phù hợp với dự án vừa và nhỏ, hoặc các nhóm cần nhìn nhanh tổng quan tiến độ. |
| Tính trực quan | Tập trung vào cấu trúc logic (khó đọc với người mới). | Dễ quan sát, trực quan, thân thiện với người dùng. |
| Ứng dụng thực tế | Phân tích tiến độ, đánh giá rủi ro, xác định công việc trọng yếu. | Theo dõi tiến độ hàng ngày, báo cáo cho nhà quản lý hoặc khách hàng. |
Sơ đồ PERT phát huy tối đa hiệu quả khi:
- Dự án có nhiều công việc phức tạp, phụ thuộc chặt chẽ lẫn nhau
- Bạn cần ước lượng thời gian thực tế để dự đoán tiến độ tổng thể
- Dự án có độ rủi ro cao, cần xác định rõ đường găng để kiểm soát tiến độ
Sơ đồ Gantt phù hợp khi:
- Dự án có nhiều nhiệm vụ cần giám sát hàng ngày hoặc hàng tuần
- Cần trình bày tiến độ cho ban lãnh đạo hoặc khách hàng
- Dự án có mức độ phức tạp vừa phải, không đòi hỏi phân tích quá sâu mối quan hệ phụ thuộc

Trong thực tế, PERT và Gantt không loại trừ nhau mà có thể bổ trợ cực kỳ hiệu quả:
- Sơ đồ PERT giúp bạn phân tích chiến lược, xác định lộ trình logic và dự đoán thời gian dự án
- Sơ đồ Gantt giúp bạn theo dõi tiến độ thực thi hàng ngày và báo cáo trực quan cho các bên liên quan
Đọc ngay: Gantt Chart là gì? Cách tạo Gantt Chart chuyên nghiệp cho dự án
Cả sơ đồ PERT và sơ đồ Gantt đều là công cụ quan trọng trong quản lý dự án hiện đại, nhưng phục vụ các mục tiêu khác nhau. Nếu bạn là người quản lý dự án, hãy học cách kết hợp linh hoạt cả hai, thay vì chỉ sử dụng một công cụ duy nhất.
Sơ đồ PERT là minh chứng cho khả năng lãnh đạo có tổ chức: mọi bước đi đều được tính toán và kết nối chặt chẽ. Một nhà quản lý giỏi không đơn giản chỉ giao việc, mà còn biết cách nhìn toàn cảnh, sắp xếp nguồn lực hợp lý và PERT chính là công cụ giúp tôi làm điều đó.
